12月12日,欧盟成员国在经济与金融事务理事会(ECOFIN)层面就一项“临时性”安排达成一致:
自2026年7月1日起,对申报价值低于150欧元、以跨境电商为主进入欧盟的“小额包裹”征收固定3欧元的关税。这一举措被欧盟定义为“过渡方案”,用来弥补永久性改革(取消150欧元关税减免门槛、建设欧盟海关数据枢纽与新机构)落地前的执法与公平竞争缺口。
法国财政部长罗兰·莱斯库尔表示“今天对欧洲来说是重要的一天,对法国来说是重要的一天,但最重要的是,对我们的公民、生产商和零售商来说也是重要的一天。”
(图源:路透社)
表面上,这是一项“对所有第三国一视同仁”的边境税制更新;但在现实贸易流量中,它几乎不可避免地指向中国跨境电商的核心通道:欧盟方面给出的公开数据与媒体援引的欧委会口径显示,2024年进入欧盟的低值包裹约46亿件,其中超过90%来自中国,相当于平均每天约1200万件。
在“超低客单价+直邮小包”的商业模型下,哪怕仅增加几欧元,也足以改变部分品类的利润结构、物流分单策略与履约网络布局——这正是欧盟希望获得的“溢出效应”:让成本回到边境、让责任回到平台与进口方、让合规压力回到供应链源头。
那么,欧盟为什么此时出手?它将获得什么溢出?谁会面临挑战?这是否“专门针对中国公司”?本期掌链《电商供应链》带来报道。
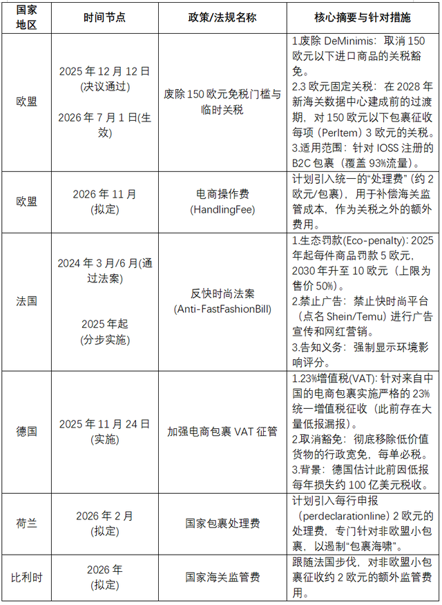
欧盟在2025年12月出台的决议并非空穴来风,在过去的几年时间内欧盟内的法国、德国、荷兰等国已经开始“筑起高墙”。

(图源:ecommerce-europe)
1.政策全景:从“反浪费”到“反倾销”
欧盟及其核心成员国针对中国电商包裹构建了一套多层次的防御体系。这套体系不仅包含关税壁垒,还融合了环保法规、消费者保护和行政收费,形成了一张严密的监管大网。

2.欧盟层面的“降维打击”:从按价值征税到“人头税”
欧盟此次最致命的举措在于“3欧元固定关税”的计费逻辑。根据决议细节,这3欧元并非针对整个包裹,而是针对“每个海关税号类别”。
如果一个消费者在Temu上买了一个包裹,里面包含一个手机壳(5欧元)、一条数据线(3欧元)和一双袜子(2欧元)。在旧制度下,这10欧元的包裹免关税,仅需缴纳VAT。但在新政下,这三件商品属于不同的税号类别,理论上可能面临3x3=9欧元的关税,再加上潜在的2欧元处理费和VAT,税费成本可能超过商品本身的价值(100%+的税率)。
这将极大影响“几欧元小商品”的跨境直邮模式。低单价、多品类的长尾商品将无法通过直邮生存。
3.法国的“生态名义”:精准狙击“快时尚”
法国的《反快时尚法案》是全球首个直接通过财政手段打击特定商业模式的法律。虽然法案表面上是为了环保,但其设定的“生态罚款”标准(最高10欧元)和“禁止广告”条款,被广泛认为是为了保护法国本土时尚产业,精准打击Shein和Temu的低价爆发力。一旦实施,Shein的一件售价8欧元的上衣,可能要缴纳5欧元的生态罚款,价格优势瞬间荡然无存。
4.德国的“雷霆手段”:切断低报漏洞
德国作为欧洲最大的物流中转枢纽,其海关的严厉程度直接决定了中欧贸易的流速。2025年11月起实施的针对中国包裹的23%VAT征收政策(注:尽管德国标准VAT为19%,但多方消息源指出针对特定跨境电商包裹实施了更为激进的23%税率或加强了通过波兰等第三国中转的税务穿透审查),意味着德国不再容忍任何形式的“低报价格”。对于依赖“9.9包邮”的卖家来说,这直接压缩了最后的利润空间。
为什么是现在?为什么是如此激进的手段?
这背后不仅仅是税收问题,更是地缘政治、供应链安全与本土产业保护主义的复杂交织。

(图源:盖蒂社)
1.谁是头号推手?——法国的“经济主权”战
在所有推动这项政策的国家中,法国无疑是极其关键的“带头大哥”。
政治动机:法国财政部长罗兰·莱斯库尔是这项“3欧元关税”最坚定的支持者。他公开表示,这是欧盟“经济主权”的重大胜利,是保护欧洲消费者免受“危险产品”侵害的关键一步。
产业保护:法国拥有全球最强大的奢侈品和时尚产业(LVMH, Kering)。Shein和Temu的崛起,不仅抢走了年轻消费者,更被认为破坏了时尚产业的价值体系。法国议员直言不讳地指出,Shein每天推出数千款新品的模式是“环境灾难”,必须予以遏制
2.供应链博弈:从“隐形通道”到“透明战场”
政策的背后,是两种供应链模式的博弈。
中国模式(小包直邮)vs.欧洲模式(大贸进口):
过去:中国电商利用万国邮联(UPU)的低费率和欧盟的免税额度,建立了“蚂蚁搬家”式的供应链。数以亿计的包裹绕过了欧洲传统零售商必须承担的进口关税、仓储成本和合规成本。欧盟委员会估算,65%的小包裹存在低报价格行为。
现在:欧洲零售商协会(Euro Commerce)和欧洲玩具工业协会(TIE)组成了强大的游说集团。TIE发布报告称,其购买的非欧盟电商平台玩具中,80%不符合欧盟安全标准。他们成功地将“关税问题”上升到了“儿童安全”和“公平竞争”的高度,迫使欧盟出手。
美国因素的传导效应:
美国的动作也加速了欧洲的决策。美国在2025年实际上取消了针对中国电商的“小额豁免”红利。欧盟担心,如果美国关上大门而欧洲敞开,中国庞大的产能和库存将像洪水一样全部导向欧洲。为了防止成为“全球电商的倾销地”,欧盟必须与美国保持步调一致,筑起同样的关税高墙。
3.监管的无奈:海关系统的崩溃
除了保护主义,欧盟海关的现实困境也是重要推手。2024年46亿个包裹的涌入,让海关抽检率降至0.0082%(即每百万件仅查验82件)。
这种“实质性失控”让欧盟意识到,仅仅依靠人力查验已不可能,必须通过数字化手段(海关数据中心)和简单粗暴的“人头税”(3欧元)来减少包裹数量,迫使商家从“小包直邮”转向“大贸集运”。
欧盟的重拳出击,是否意味着中国电商将失去欧洲?答案远比“是”或“否”复杂。中欧之间的电商纽带已经太深,难以轻易割断,但连接的方式可能正在发生剧变。

(图源:法新社)
1.欧洲市场:无法割舍的“半壁江山”
尽管监管趋严,欧洲消费者对中国电商的依赖度依然惊人。
市场份额:在西班牙,34%的在线订单流向了中国平台(Shein , Temu , AliExpress等);在意大利这一比例为14%,法国为9%。
用户规模:Temu在欧洲的月活跃用户已突破1.15亿(2025年上半年数据)。在德国,Temu拥有超过1900万月活用户,几乎覆盖了四分之一的德国人口。
消费习惯:通胀压力下,欧洲消费者对“性价比”的追求并未减弱。尽管政客们高呼环保,但普通民众依然难以抗拒Shein上5欧元的T恤和Temu上3欧元的耳机。
新政将对中国电商企业产生深远的正面与负面影响,或将迫使行业进行一次残酷的洗牌。
2.负面冲击:低价红利的终结
利润模型崩塌:对于客单价低于15欧元的商品,新增的3欧元关税、潜在的2欧元处理费加上VAT,将使履约成本翻倍。依靠“极致低价”和“超低毛利”跑量的铺货型卖家将被清洗出局。
合规成本激增:法国的Eco-score(生态评分)和德国的VAT合规要求,迫使企业必须建立完整的溯源体系。对于缺乏供应链掌控力的中小卖家,这几乎是不可能完成的任务。
价格优势削弱:终端价格的上涨不可避免。分析师预测,中国商品的终端售价可能普遍上涨20%-30%,这将缩小与Primark、H&M等欧洲本土快时尚品牌的价格差距。
3.正面倒逼:供应链的本土化升级
危机中也孕育着转机,头部企业已经开始了战略大转移:从“跨境直邮”转向“海外仓+半托管”。
Temu的“本地化”反击:面对新政,Temu正在激进地推广“本地卖家计划”(LocalSellerProgram)。其目标是将80%的欧洲订单通过本地仓库发货。通过与英国皇家邮政、比利时邮政(bpost)、奥地利邮政等签署合作协议,Temu正在变身为一个“欧洲本土平台”。
Shein的“基建狂魔”模式:Shein正在波兰和意大利建设大型配送中心,并推出了 “供应链即服务” (Supply Chain as a Service),试图将其柔性供应链能力开放给欧洲本土品牌,以此换取“技术合作者”的身份,规避单纯的贸易对抗。
菜鸟(Alibaba)的深耕:尽管面临扩建列日机场的阻力,菜鸟依然在欧洲推出了“全球5日达”服务,并通过加强与DHL等巨头的合作,构建更合规的“端到端”物流网络。
对于中国企业而言,这不再是一个“只要便宜就能卖”的市场。未来的欧洲战场,属于那些能够支付“合规门票”、建立“本土库存”、并提供 “品牌价值”的企业。
欧盟的政策高墙虽然挡住了廉价的小包裹,却也倒逼中国供应链完成了从“世界工厂”到“全球化零售商”的惊险一跃。
低价是打开市场的钥匙,但只有合规和本土化,才是留在这个房间里的资格。
参考资料:
1. The end of the EU de minimis era: how ecommerce merchants and 3PLs can prepare. Flavorcloud
2. ECOFIN approves interim EUR 3 customs levy for small parcels. Deloitte
3. EU introduces customs duties on low-value e-commerce packages. European Commission
4. EU backs small parcel duties to tackle China import flood. Courthouse News Service
编辑:冰河
